Fig. 8
From: CACNA1C is a prognostic predictor for patients with ovarian cancer

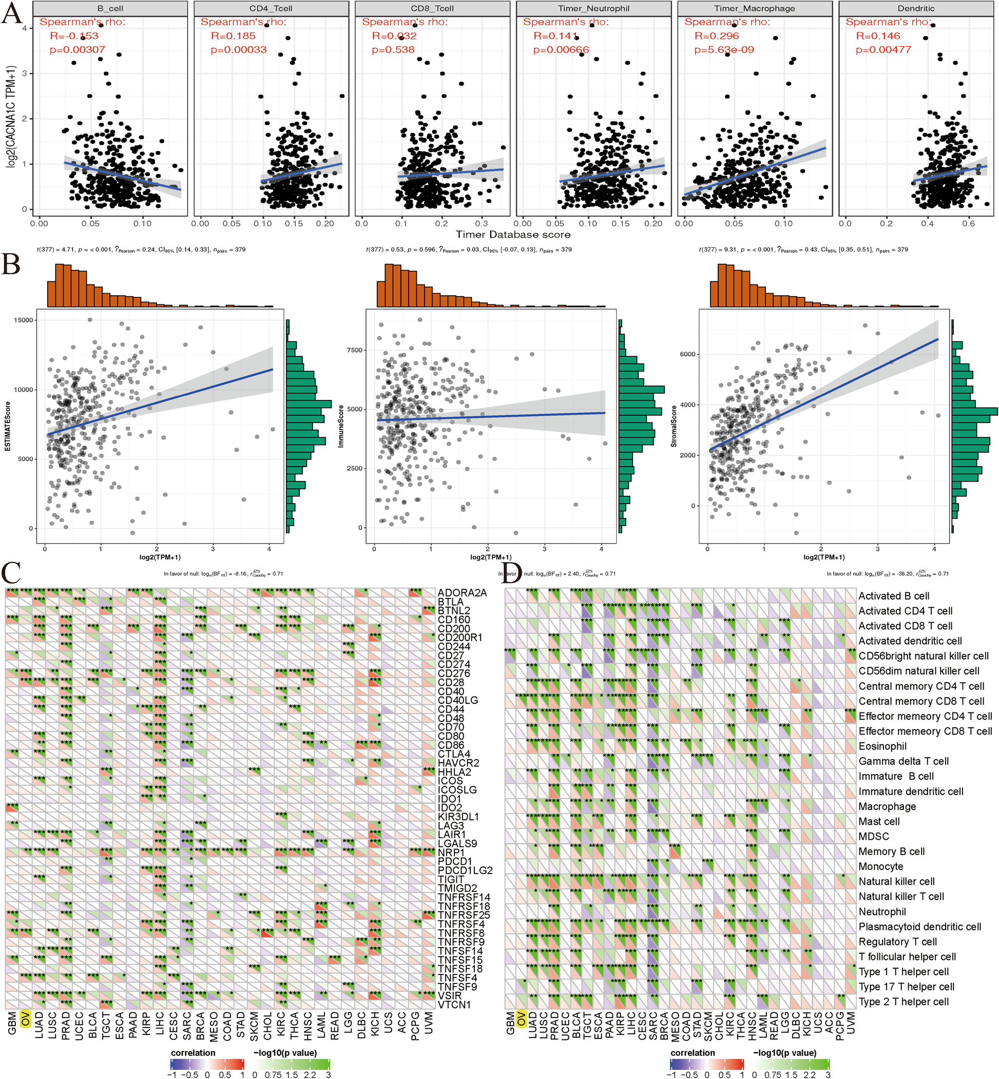
Associations between CACNA1C and tumor immune infiltrations, tumor microenvironment, immune checkpoint molecules, immune cells pathway in OC; (A) Associations between the CACNA1C expression and tumor immune infiltration; (B) Associations between the CACNA1C expression and immune microenvironment; (C) Correlations between the CACNA1C expression and immune checkpoint molecules; (D) Correlations between the CACNA1C expression and immune cells pathway